项目背景
国家高度重视安全生产与智能化转型,《全国安全生产专项整治三年行动计划》对高危化工工艺进行全面排查和治理,旨在消除隐患,提升整体安全水平。《“机械化换人、自动化减人、智能化无人”规划》为工业发展指明方向,明确提出减少高危作业环境中的人工干预,推动自动化、信息化和智能化技术的深度融合。各地“智改数转”计划进一步加速了传统产业的智能化升级。在化工行业,高危工艺与智能化发展需求高度协同,尤其是涉及高温高压反应环境、易燃易爆介质、毒害性气体等场景,传统人工操作方式已难以满足安全与效率的双重要求,自动检测与控制成为行业发展的必然趋势。
1.光谱成像分析仪

光谱成像更关注批次之间差异,在满足品控前提下实现自动分层。
安装方式:管道法兰式安装,占用空间小。传感器与物料不接触,具有良好的耐温、耐腐蚀性。常规适用口径范围为DN15-DN150。
特性:
●能够精准检测物料颜色、浊度等差异变化,清晰反映物料品质差异。
●采用面测量技术,数据量大,可有效识别物料的夹带、乳化等情况。
●带有视频输出功能,放料过程可记录可追溯,方便远程人工观察。
●响应速度快,响应时间低于200ms。
能真实反映出物料的复杂变化,以及批次间的差异,适用于两相有透光度(颜色、浊度)差异、工艺稳定、批次间有严格品控要求,以及需要检测非均相、乳化夹带等复杂工况的场景。
2.在线超声检测仪

超声更关注自动分层,而不考虑批次之间差异。
安装方式:管道法兰式安装,超声传感器采用法兰外贴式安装结构。传感器与物料不接触,具有出色的耐温、耐腐蚀性且对管径无特殊要求,适用常规管径DN15-DN150。相比常见的插入式结构能更好的适用相分离工况。
特性:
●采用高频超声、大晶片设计,实现高精度、面测量,对检测区域内信息表达更精确与完整。
●不受工艺液体的颜色、浊度等因素影响,适应性强,尤其适用组分变化不稳定,但不影响关键指标的特殊场景。
●通过不同物料的通过声速来表达,便于标定。
●能有效检测声能量强度,可以辅助判断杂质、悬浮物较多的情况。
●响应速度快,响应时间低于200ms。
适用于两相有声速差异、界面清晰、乳化夹带较少或排料过程中对乳化排放控制要求不高、批次品质控制要求相对较低的工况。
3.复合式传感器检测(光谱成像+超声检测)
分层工艺在实现自控的过程往往是复杂多变的,对于工艺复杂,工况不稳定,分层过程多变的情况,可以将光谱成像分析仪和在线超声检测仪综合使用,兼具两种检测原理的优点,全面掌握分层过程。能够适应绝大部分检测工况,有效提升检测的准确性和全面性。
首先实现自动分层,持续关注批次之间差异,通过长期统计摸索,最终实现批次之间的高度稳定性。
光谱成像与超声检测设备按照通用性原则设计,两款设备可以快速互换,无缝对接,管道、布线都无需变更。
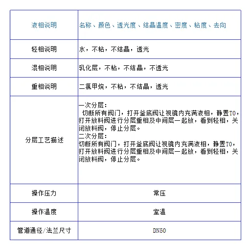
某医药企业萃取分层应用


稳态工艺效果:

稳态工艺中,光谱成像仪与在线超声检测仪适配性良好,可稳定支撑生产。前者以可视化影像及曲线精准表征二氯甲烷、絮状物等液相信息;后者抗干扰性强,分层曲线解析度高,提升分层解析效率。二者协同实现闭环自控,通过历史数据分析优化工艺,构建高效自控系统,保障生产稳定高效。
絮状物干扰(中间层含絮状物):

在线超声检测仪在该工况下不受絮状物的干扰,分层曲线清晰,方便理解。
通过实时数据,可以实现自动化控制;通过历史数据分析,可以适时调整工艺;便于车间生产优化,提升工艺水平。
絮状物干扰(重相含絮状物较多):

此次分层通过视频信号及曲线分析,分层过程中,重相中夹带大量絮状物在光谱曲线中明显表达,超声曲线仍保持较平稳的状态,未受到絮状物的影响。
浊度变化:

此次分层通过视频信号及曲线分析,分层过程中,重相透光度逐步降低在光谱曲线中明显表达,超声曲线仍保持较平稳的状态,未受到影响。
多原理互补:多种应用原理的组合式应用,能轻松应对各种复杂的工况。
需要快速实现分层的可选用在线超声检测仪,不同液体介质中的声速属于绝对量纲,数值波动小,能屏蔽很多的干扰因素;综合检测到的超声能量强度的衰减变化,能进一步分析液相的变化。
对于品控要求高,液相中的气泡、杂质、悬浮物,或者颜色的变化会影响到物料品质。适用光谱成像分析仪,对于生产过程中料相的微小变化有灵敏响应,不同的物料在不同波长的光谱下会表现出独特的吸收、反射或透射特性。
遇到既要保证品质又要求生产效率,工艺又复杂的情况,推荐采用超声与光谱成像复合检测设备,从原理上能覆盖分层检测的所有难点,能够适应不同物料特性,大大拓宽了设备适用面。
灵敏度:敏感感知复杂液相变化,对影响收益的气泡、杂质、悬浮物等有灵敏响应;高灵敏度传感器可以及时检测到这些物质的存在和变化,以便生产企业及时调整生产工艺,保证产品质量。
智能传感器:集成了传感器、微处理器和通信接口等部件,能够对采集到的数据进行实时处理、分析和判断。
IP化设备:可以方便地接入互联网,实现设备之间的远程通信和数据共享。IP化的智能传感器可以将生产线上的各种数据通过网络传输到远程的监控中心,工程师和管理人员可以通过互联网随时随地访问这些数据,对生产过程进行实时监控和远程控制。
总结:该案例通过“光谱 + 超声” 复合检测与自动化控制的深度融合,解决了医药行业透明两相萃取分层的技术难题,实现了安全、品质、效率的三重提升,为医药化工行业萃取工艺智能化升级提供了可复制的实践经验。
|
|